728x90
728x90
프론트엔드(Frontend) vs. 백엔드(Backend)
프론트엔드(Frontend)
개념
- 백엔드의 완전한 분리 구조를 지향하는 업무 스타일의 개발 방식으로 프론트 단의 비즈니스 로직과 사용자 영역의 개발을 담당하는 사람
- 백엔드 API에서 가져온 데이터의 출력, 입력을 통한 비즈니스 로직 구성과 사용자와 대화하는 사용자 인터페이스 부분을 작업하는 개발자
- 프론트앤드 개발자는 프론트 영역 전반과 서버에 대한 이해력을 필요로 한다.
- 일단 보내온 데이터를 가지고 브라우저 화면에 띄워주면 되기 때문에 흔히 말하는 '사용자 인터페이스(UI)', '사용자 경험(UX)'가 매우 중요하다.
- MVC에서 View가 프론트엔드가 관여하는 부분이다.
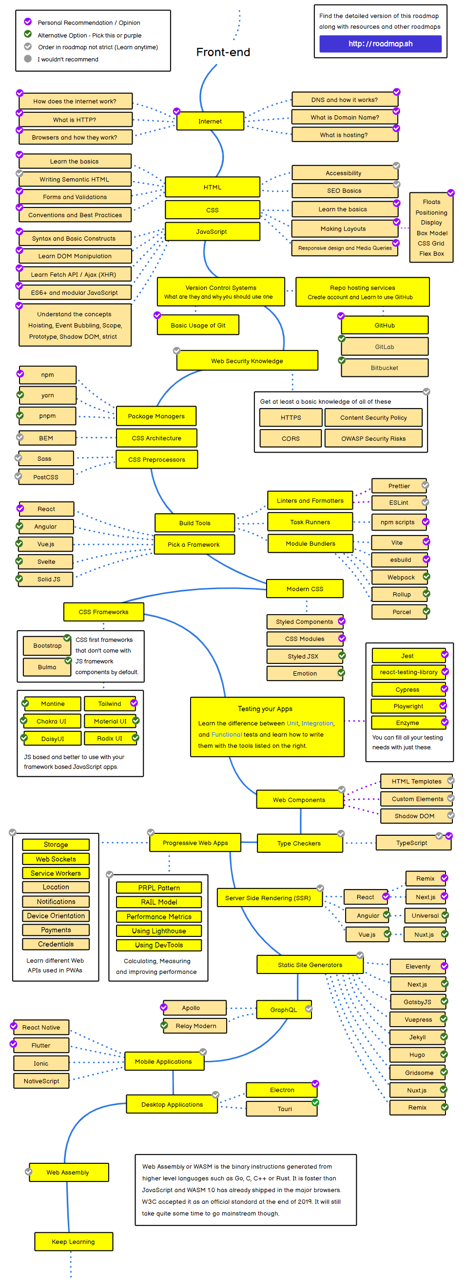
기술 스택 로드맵

백엔드(Backend)
개념
- 프론트엔드, 백엔드의 완전한 분리 구조를 지향하는 업무 스타일의 개발 방식으로 백엔드의 DB와 API 서버 개발을 맡는다.
- 백엔드 개발자는 프로그래밍, 데이터베이스, 웹 서버, 네트워크, 인프라 등에 대한 기술이 필요하다.
- 백엔드 개발은 API 개발이 주가 된다.
- 프론트에서 요구하는 데이터의 포맷이나 데이터베이스 입출력 및 다양한 비즈니스 프로세스를 코드로 구현하고 이를 위한 DB를 설계하고 백엔드 프레임워크를 이용하여 앱을 구현하는 것이 주요 업무다.
- 여기에 백엔드 프레임워크와 프론트엔드 서버를 이어주는 서블릿, WSGI 등의 미들웨어 기술도 필요하다.
- API 명세를 설계하고 실제 배포 단계에서 최대한 문제가 발생하지 않도록 체계적으로 구성하는 능력도 필요하다.
- DB에 담겨진 정보를 프론트엔드에서 활용할 수 있도록 여러 API들을 개발하는 것이 핵심이라고 할 수 있다.
- 백엔드와 프론트엔드를 모두 다룰 줄 아는 개발자를 일컬어 풀 스택 개발자라고 한다.
- MVC에서 Model, Controller가 백엔드에서 관여하는 부분이다.
기술 스택 로드맵

(참고) 안드로이드(Android)
기술 스택 로드맵

내용 출처 및 참고 사이트
728x90
728x90
'ETC. > Tip' 카테고리의 다른 글
| [Tip] 압축 해제 시 "파일 이름이나 확장명이 너무 깁니다" 문제 해결 방법 (1) | 2025.02.11 |
|---|---|
| [Tip] 주피터 노트북에서 셀 강조 효과 나타내는 방법 (0) | 2023.10.04 |
| [Tip] MinGW 한글 깨짐 현상 해결하기 (0) | 2022.07.06 |
